Example Diagram Of Erd

21+ Example Diagram Of Erd Pictures. It is a graphical representation of data requirements for a database. Along with a bunch of erd examples.

Department Relations ERD
Department Relations ERD from wcs.smartdraw.com
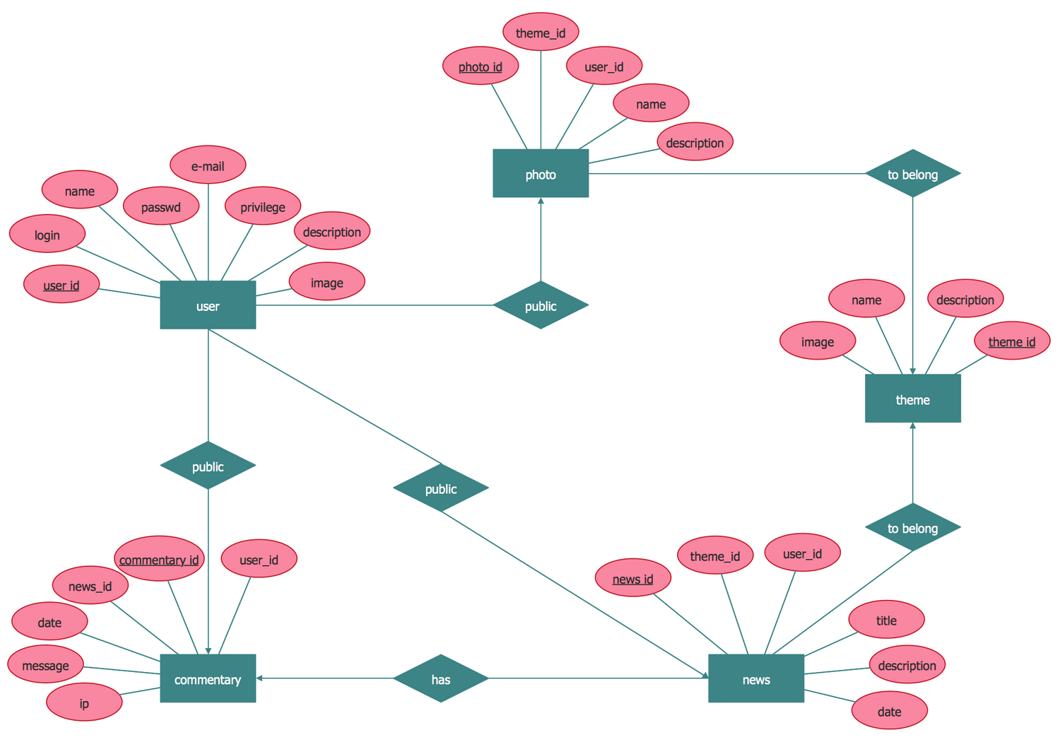
An entity relationship diagram (erd) is a visual representation of different entities within a system and how they relate to each other. Structure of an entity relationship diagram with common erd notations. What is an entity relationship diagram (erd)?

Er diagrams contain different symbols that use rectangles to represent entities, ovals to define attributes and diamond shapes to represent.

Cs215 home data modeling erd entities relationships attributes example draw.io software lab assignment mysql account. In other words, the er diagram describes the logical structure of the database. More free erd templates and examples. This article about er diagram in dbms with examples 2020 will be a great help for those individual who are looking for an example of er diagram for project.


0 Response to "Example Diagram Of Erd"

Post a Comment

Iklan Atas Artikel

Iklan Tengah Artikel 1

Iklan Tengah Artikel 2

Iklan Bawah Artikel